發布日期:2018-07-03 11:22:56
復級粘度、單級粘度潤滑油的特點
>> 復級粘度潤滑油的特點
■ 適用溫度范圍大于單級粘度潤滑油;
■ 粘溫性佳,發動機冷起動時就能提供及時有效的保護,高溫工況下的表現同樣出色;
■ 發動機部件磨損較輕微;
■ 粘度小于同粘度等級的單級油,潤滑阻力小,功率損失小;
■ 密封性良好,有效減少燃燒室竄氣及潤滑油燒失,節省燃料和潤滑油;
■ 適用性廣,能夠滿足不同使用要求用戶的需要,無論是經銷商還是車隊用戶或維修站均可因減少存貨而得益。
>> 單級粘度潤滑油的特點
■ 抗剪切性佳;
■ 比復級粘度潤滑油價格低廉;
■ 沉積物形成趨向低---熱穩定性較好;
■ 適合穩態,連續運行;
■ 常規換油,節省費用;
■ 特殊環境下的性能表現更佳。
定行程或定期更換潤滑油的原因
眾所周知,內燃機油使用一段時期后就不能繼續使用了,其主要原因有兩方面:一是油品中積聚了大量污染物;二是油品本身的化學變質(氧化和添加劑降解)。這兩方面因素引起油品質量劣化,直接影響到它的使用效果。
>> 污染物
■ 磨料 -- 通過曲軸箱進入機油中的塵土和發動機正常磨損產生的金屬顆粒;
■ 燃燒副產物 -- 燃料燃燒產生大量的水蒸氣、酸性物質;
■ 燃料稀釋 -- 當發動機啟動和操作不正常時,未燃燒的燃料以液體形式附著在汽缸壁上。
>> 油品的化學變質
■ 機油的高溫氧化變質;
■ 磨料和燃料的副產物引起的油品品質劣化;
■ 隨著發動機的運轉,機油的劣化是必然的。
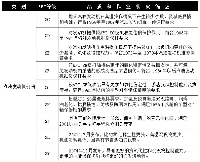
API品質及作業分類


SAE黏度級別對應油品適用的溫度范圍
